中通快递:无法确认来源以及信息、物品详情的快递请直接拒收
2025-04-01 09:11:01 小编:锤子手游网
感谢本站网友 HH_KK 的线索投递!
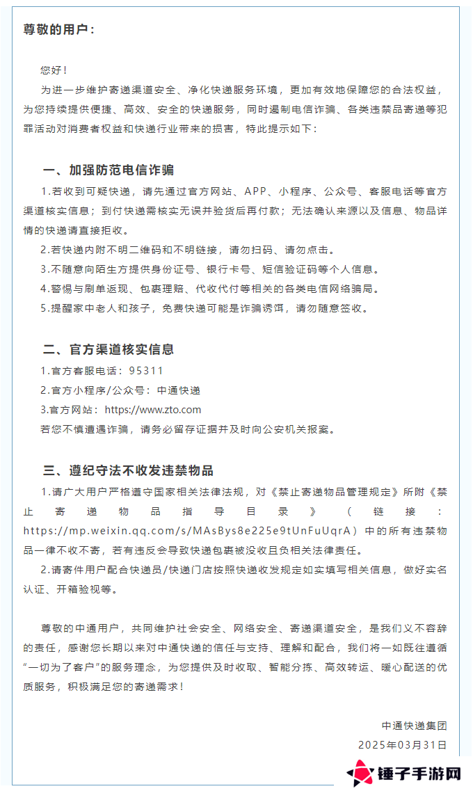
本站 3 月 31 日消息,中通快递今晚发布《告客户书》,提醒加强防范电信诈骗:“为进一步维护寄递渠道安全、净化快递服务环境,更加有效地保障您的合法权益,为您持续提供便捷、高效、安全的快递服务,同时遏制电信诈骗、各类违禁品寄递等犯罪活动对消费者权益和快递行业带来的损害。”
特此提示如下:
若收到可疑快递,请先通过官方网站、App、小程序、公众号、客服电话等官方渠道核实信息;到付快递需核实无误并验货后再付款;无法确认来源以及信息、物品详情的快递请直接拒收。
若快递内附不明二维码和不明链接,请勿扫码、请勿点击。
不随意向陌生方提供身份证号、银行卡号、短信验证码等个人信息。
警惕与刷单返现、包裹理赔、代收代付等相关的各类电信网络骗局。
提醒家中老人和孩子,免费快递可能是诈骗诱饵,请勿随意签收。

- 猜你喜欢
-
QMD音乐9.9MB手游下载 -
影视工厂tv版9.9MB手游下载 -
全民音乐app最新版9.9MB手游下载 -
蜜芽直播最新版9.9MB手游下载 -
蜜糖app最新版9.9MB手游下载 -
桃子视频app免费版9.9MB手游下载 -
魅影app下载免费版9.9MB手游下载 -
追剧影院9.9MB手游下载 -
韩剧网韩剧tv9.9MB手游下载
- 相关手机游戏
-
壳儿影视9.9MB手游下载 -
心跳直播视频免费版9.9MB手游下载 -
jrkan直播9.9MB手游下载 -
茶杯狐cupfox最新版9.9MB手游下载 -
宝盒9.9MB手游下载 -
狮子影评9.9MB手游下载 -
onlyyou短视频软件下载世界杯9.9MB手游下载 -
羞羞视频永久免费9.9MB手游下载 -
乐园交友安卓版9.9MB手游下载
- 推荐实时资讯
- 黑人与中国女RAPPER的独特魅力与未来发展:两种文化在嘻哈音乐中的碰撞
- 《放开那三国》策略游戏攻略:如何快速提升战斗力并合理利用资源?
- 香蕉文化免费登录入口官网:如何通过简单的步骤轻松访问和使用这个新兴平台?
- 17c视频受欢迎的原因是什么?如何提升视频内容的互动性和观众参与度?
- 《一家乱战王芳小说全文阅读:家庭纷争背后的深刻反思与成长》
- “嗯~啊~轻一点”是什么含义?如何通过这种话语改善人际关系和缓解压力:了解这一心理现象背后的情感需求
- 如何理解欧美BV的崛起及其全球文化影响力?如何解读BV在全球市场中的竞争优势?
- 《疯狂后爸继女孙小茹》:父女关系中的心理博弈,继父的复杂情感如何影响继女成长?
- 如何在线观看《圣女的污染1~6》?揭秘这部神秘作品背后的深层意义
- 伊春园2023入口改造,如何让游客轻松直达大象区域?
- 最新手机精选
-
世界征服者4荣光mod2025-03-17手游下载 | 127.46MB -
希望之村你是希望2025-03-18手游下载 | 130.24MB -
内鬼v6官方版2025-03-30手游下载 | 9.9MB -
代号家族崛起游戏2025-02-27手游下载 | 9.9MB -
可可影视2025年最新版2025-03-27手游下载 | 9.9MB -
抖音极速版下载安装免费版2025-03-08手游下载 | 9.9MB






































